通報:因未依規提取和使用安全生產費被罰,最高可罰20萬!多家企業被罰
通報:8月5日訊 山東省安全生產條例規定,生產經營單位應當確保本單位具備安全生產條件所必需的資金投入,并按照規定提取安全生產費用,專項用于安全生產。日前,了解到,因違反上述規定,青島諾嘉食品化學有限公司(簡稱“青島諾嘉食品化學”)被應急管理局罰款1萬元。
山東省生產條例第十七條第一款明文規定,生產經營單位應當確保本單位具備安全生產條件所必需的資金投入,并按照規定提取安全生產費用,專項用于安全生產。
公開資料顯示,青島諾嘉食品化學成立于2008年11月17日,登記住所為青島市城陽區棘洪灘街道后海西社區(青大工業園),經營范圍包括生產:過氧乙酸。研發、生產、加工、銷售:清洗劑、潤滑劑、表面活性劑、洗瓶劑、電解水設備及配件、氧化電位水設備及配件。
據了解,2019年7月4日,應急管理局安全生產交叉執法檢查組執法人員對該司進行安全生產執法檢查時發現,該司2018年度和2019年上半年均未按照《企業安全生產費用提取和使用管理辦法》的規定提取和使用安全生產費用,執法人員對發現的問題現場下達了《責令限期整改指令書》,責令該司限期整改存在的問題,并對該司未按規定提取和使用安全生產費用的行為依法立案調查。
經調查,綜合青島諾嘉食品化學的違法事實、情節程度以及對應急管理局辦案工作的配合情況,根據《青島市安全生產監督管理局安全生產行政處罰裁量基準(2017修訂版)》第二十九條規定的處罰幅度檔次劃分,應急管理局認定該司的違法行為情節為輕微檔次。
依據《山東省安全生產條例》第十七條第一款之規定,應急管理局于2019年7月23日對青島諾嘉食品化學作出了罰款1萬元的行政處罰決定。
8家企業未按規定提取安全生產費被罰31.4萬
山東淄博市應急管理局組織開展了企業安全生產費用提取及使用專項執法檢查活動。據了解,此次專項執法檢查分兩個階段進行,共檢查48家企業(冶金企業3家,機械制造企業1家,非煤礦山開采企業11家,危險品企業31家,建材企業2家)。其中,第一階段為專項檢查,聘請第三方機構(會計師事務所),對抽取的48家企業安全生產費用提取及使用情況進行了專項檢查,共查出問題159條,并對每個企業出具了《安全生產費用的提取及使用情況專項審核報告》。第二階段為專項執法,共查出問題66條,對8家存在問題的企業進行立案處罰,決定罰款31.4萬元。
《安全生產法》第八十條規定:生產經營單位的決策機構、主要負責人、個人經營的投資人不依照本法規定保證安全生產所必需的資金投入,致使生產經營單位不具備安全生產條件的,責令限期改正,提供必需的資金;逾期未改正的,責令生產經營單位停產停業整頓。
有前款違法行為,致發生生產安全事故,構成犯罪的,依照刑法有關規定追究刑事責任;尚不夠刑事處罰的,對生產經營單位的主要負責人給予撤職處分,對個人經營的投資人處2萬元以上20萬元以下的罰款。

山東省發布《安全生產費用管理辦法》細則
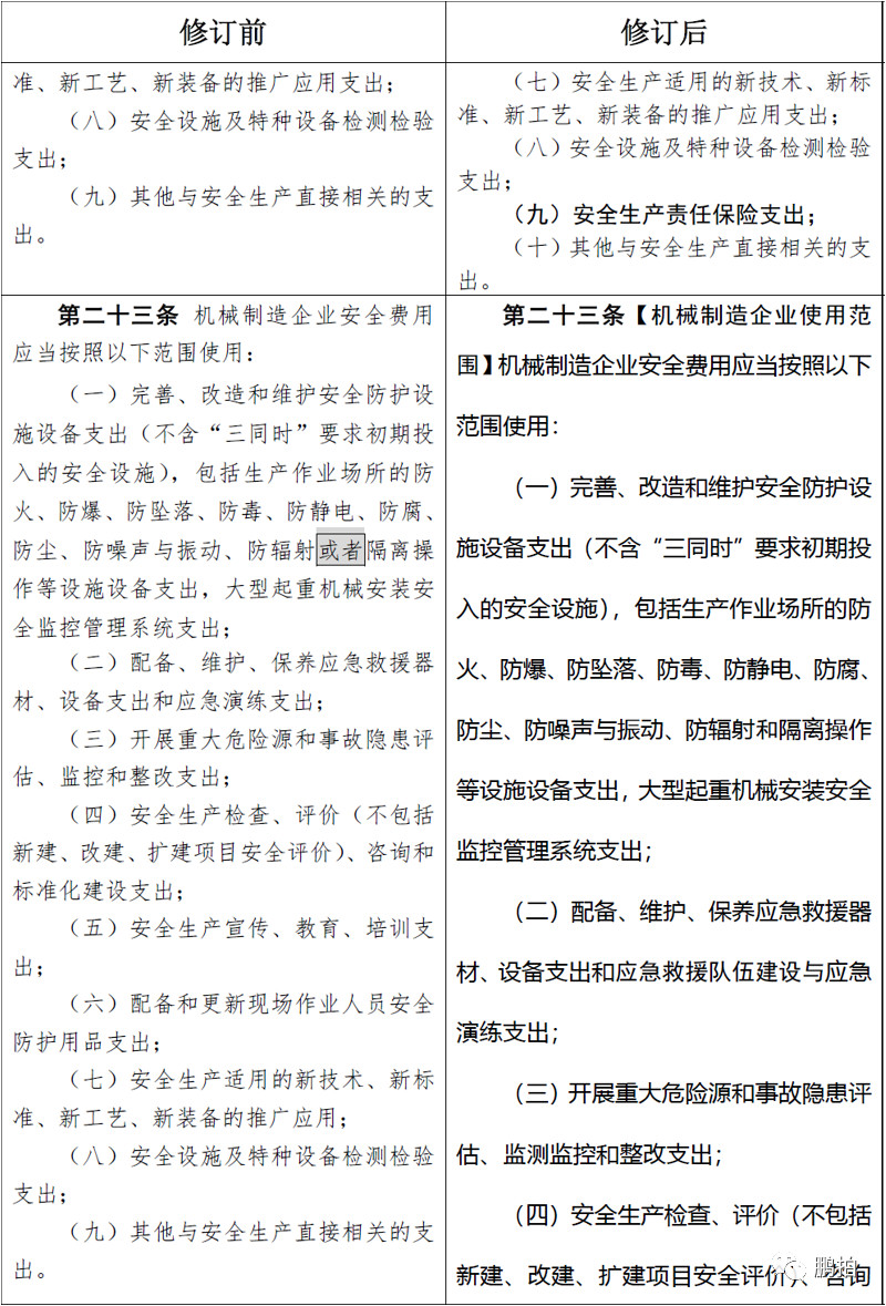
安全生產費用提取和使用的范圍有哪些? 提取和使用安全生產費用的生產經營單位范圍,包括在行政區域內直接從事煤炭生產、非煤礦山開采、建設工程施工、危險品生產與存儲、交通運輸、冶金、機械制造、武器裝備研制生產與試驗(含民用航空及核燃料)的企業及其他經濟組織。 生產經營單位應當制定本單位安全生產費用管理制度,明確安全生產費用提取和使用程序、職責及權限。依照《企業安全生產費用提取和使用管理辦法》(財企〔2012〕16號)規定的標準,及時、足額提取。 哪些情形可以緩提、少提安全生產費用? 中小微型經營單位和大型經營單位上年末安全生產費用結余分別達到本企業上年度營業收入的5%和1.5%時,生產經營單位本年度可以緩提或者少提安全生產費用。 生產經營單位根據安全生產實際需要,可在《企業安全生產費用提取和使用管理辦法》(財企〔2012〕16號)規定的提取標準基礎上,適當提高安全生產費用提取標準。 生產經營單位緩提、少提安全費用,應當按照向應急管理部門或有關負有安全生產監督管理職責的部門提交企業緩提、少提安全生產費用申請表。 哪些費用可以作為其他與安全生產直接相關的支出? 該《辦法》明確規定:生產經營單位應當嚴格按照國家規定的范圍使用安全生產費用,并優先用于滿足應急管理部門或有關負有安全生產監督管理職責的部門對企業安全生產提出的整改措施或者達到安全生產標準所需的支出。 生產經營單位應當根據國家規定和安全生產實際制定年度安全生產費用提取使用計劃,明確安全生產費用提取比例、提取金額、支出項目,以及擬作為其他與安全生產直接相關的支出項目清單。 下列費用可以作為其他與安全生產直接相關的支出: (1)參加安全生產責任保險支出; (2)安全生產管理機構人員的差旅費、辦公費; (3)安全生產獎勵支出(獎勵有安全獎罰制度文件可依); (4)職業健康安全管理體系支出; (5)安全生產信息化建設費用支出; (6)防暑降溫飲料及必需的藥品支出; (7)工傷事故處理所發生的費用; (8)職業健康體檢及高空等特種作業體檢費用; (9)備案管理部門同意列支的其他費用。 不得從安全生產費用中列支的費用有哪些? 以下這6種費用不得從安全生產費用中列支: (1)生產經營單位為職工提供的工傷保險、醫療保險所需費用; (2)以現金方式發放的防暑降溫費; (3)一般勞動防護用品采購費用; (4)環境評價、環保設施等有關環境保護的費用; (5)安全生產、環境保護等行政處罰費用; (6)其他不得在安全生產費用中列支的費用。 安全生產費用如何備案? 該《辦法》明確規定, 生產經營單位應當在每年第一季度,將本年度安全生產費用提取使用計劃和上一年安全生產費用的提取使用情況報應急管理部門或有關負有安全生產監督管理職責的部門備案。 生產經營單位安全生產費用備案按下列規定辦理: (一)中央企業三級單位、省管企業二級單位和市管企業的安全生產費用提取使用情況向市級應急管理部門或有關負有安全生產監督管理職責的部門備案; (二)中央企業四級及以下單位、省管企業三級及以下單位和其他企業、單位的安全生產費用提取使用情況向區縣級應急管理部門或有關負有安全生產監督管理職責的部門備案; (三)建設工程中的土木工程、建筑工程、線路管道和設備安裝及裝修工程,根據《建設工程安全生產管理條例》有關規定,安全生產費用提取使用情況向工程所在行政區域負有安全生產監督管理職責的部門備案。 生產經營單位進行安全生產費用備案,應當提交下列材料: (一)企業營業執照(副本)復印件; (二)企業安全生產費用提取使用情況備案表; (三)企業本年度安全生產費用提取使用計劃; (四)企業上年度安全生產費用提取使用情況報告; (五)企業上年度經審計的財務會計報告。 未按規定提取使用安全生產費用如何處理? 按照“誰主管誰負責,誰審批誰負責、誰監管誰負責”的原則,應急管理部門和有關負有安全生產監督管理職責的部門應當將分管行業領域生產經營單位安全生產費用提取使用情況作為安全生產監督檢查的重要內容,納入年度安全生產監督檢查或執法計劃,明確監督檢查的方式、內容和措施。 對未按規定提取和使用安全生產費用、未按規定辦理安全生產費用備案的生產經營單位,依據相關法律法規責令改正,視情況納入安全生產不良信用記錄“黑名單”實施聯合懲戒,并依據《山東省安全生產條例》進行處罰。
應急管理部發布關于征求《企業安全費用提取和使用管理辦法(征求意見稿)》意見的函(應急廳函〔2019〕428號)
對適用行業范圍進行了調整,對部分行業企業安全生產費用提取標準進行了提高,并擴大了企業安全生產費用使用范圍。
《管理辦法》修訂前后對比如下:






















