應急部答復: 現在編制應急預案執行GBT29639的2013版和2020版?

咨詢:領導好,《生產經營單位生產安全事故應急預案編制導則》(GBT 29639-2020)于2021年4月1日實施,請問生產經營單位現在編制的話是執行現行標準GBT 29639-2013還是2020版本呀?謝謝
回復:標準發布到實施之間時間稱為“過渡期”,過渡期內,新舊標準都可以用。現在編制預案,建議參照2020版導則。
新版《導則》主要變化:
1.修改和規范了應預案編制程序,由6條改為8條,增加了應急資源調査和桌面推演。其中桌面推演銜接了標準AQ/T9007-2019《生產安全事故應急演練基本規范》
2. 將”應急能力評估”修改為“應急資源調查”。
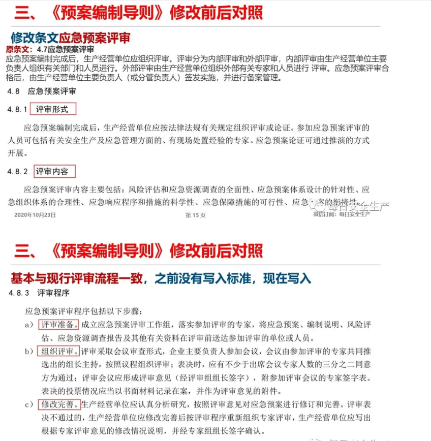
3.增加細化了應急預案評審內容。將評審流程和細則寫入了標準。
4.在綜合應急預案中去掉“編制目的”,將“風險評估結果”放入附件,簡化內容。
5.在專項應急預案要素增加“適用范圍”,去掉“事故風險分析”。
6.《新導則》指出,專項應急預案與綜合應急預案中的應急組織機構、應急響應程序相近時,可不編寫專項應急預案,相應的應急處置措施并入綜合應急預案。
7.在應急預案附件增加“生產經營單位概況”,“預案體系與銜接”,風險評估結果,強調應急預案必須兼容和銜接。并將風險評估結果直觀的寫在附件中,清晰明了。
8.增加了應急資源報告編制大綱和風險評估報告編制大綱。





































附件:中華人民共和國應急管理部令第2號發布,修改原安全監管總局88號令《生產安全事故應急預案管理辦法》,一共涉及19條修改,自2019年9月1日起施行。




















】














